停更3个月后,晨阳集团的微信公众号终于在今天上午发布了一条新信息——《河北晨阳工贸集团有限公司2021年物流招标书》(下称《招标书》)。
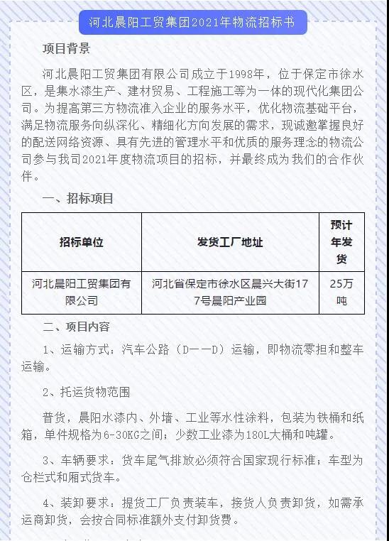
《招标书》显示,晨阳集团诚邀掌握良好的配送网络资源、具有先进的管理水平和优质的服务理念的物流公司参与2021年度物流项目的招标,预计年发货25万吨,以汽车公路(D-D)运输(即物流零担和整车运输)的方式进行,合同期限1年起。(具体内容请移步“晨阳集团”公众号查看)

《招标书》公告截图
值得注意的,这是晨阳集团微信公众号(服务号)自2020年10月12日以来的首次更新,当时所发的内容为《这份责任 负重下的晨阳还能扛多久?——与刘善江的一次对话》(下称“《对话》一文”),展示了晨阳集团创始人刘善江的“勃勃雄心”。但蹊跷的是,这篇署名“关心、支持晨阳的某某某”的充满正能量的文章,在晨阳集团的公众号上已经显示“该内容已被发布者删除”。
《对话》一文发布的当天,后来被官方定性为晨阳集团债务危机的爆发日。次日,中共保定市徐水区委、保定市徐水区人民政府发布《关于晨阳工贸集团有限公司有关问题的通报》,从官方的立场承认“晨阳集团经营出现暂时困难”,区委、区政府已成立工作专班进驻晨阳集团,“全力支持帮助企业恢复生产,依法保护公众合法权益”。

政府通报截图
这种进程在晨阳集团的官方认证微博(昵称为“@晨阳水漆官方微博”)上也有所体现——在2020年9月18日之前,其所发的都是正常的运营内容,此后至11月3日为“空窗期”;11月4日开始,所发内容皆为视频,展示晨阳集团在政府工作专班进驻后复工复产的“繁荣景象”;今天同步发布《招标书》。
只是晨阳集团的努力还是难抵债务危机的不断发展,随着越来越多的债权人发起司法诉讼,晨阳集团于2020年12月25日作出司法重整的决定,以此中止相关执行程序,赢来企业生产运营进入正轨的空间。在实施司法重整之后,晨阳集团依托管理人发布了《致晨阳集团经销商、供应商的一封信》,告知广大经销商、供应商“安心与晨阳集团保持合作,管理人将依法继续履行新签订的合同,防止各位合法权利受到侵害”。
这也才有了晨阳集团实施物流招标的可能——然而其中悬念依然存在,即对于司法重整,最多能够为晨阳集团换来9个月的时间。在这个过程中,晨阳集团还需要经历债权人申报、债权人会议、制定《重整计划草案》并表决等步骤,鉴于晨阳集团债务之庞大繁杂,要在有限的时间内顺利走完上述步骤面临巨大考验。如果重整计划被否决,则意味着将进入破产清算程序。
基于《招标书》要求“合同期限1年起”,这也意味着此次物流招标的合同期将覆盖整个司法重整期。在晨阳集团仍有巨额的债务待偿的背景下,这对于应标企业无疑也是一种必须考虑的因素,以及一种可以预见的挑战。

2020年12月7日,晨阳集团要求业内媒体举行沟通会,讲述晨阳水漆的自救思路。中为刘善江。根据坊间信息,刘善江已因涉嫌非法吸收公众存款投案自首,并被刑事控制
无论如何,伴随着司法重整的启动,以及此次《招标书》的发出,外界确实能够看到晨阳集团在2021年进入正常运营的兆头与希望。只是这种现象是在司法重整的背景下排除“外部干扰因素”实现的,对于晨阳集团而言,其发展压力依然巨大——危机发生以来企业元气和品牌声誉的受损,才是影响它未来走向的致命因素,哪怕它顺利实现了司法重整。





