环保政策的出台,为企业原有产品技术带来了挑战,同时也为开发环境友好型工业涂料企业带来了机遇。
随环保政策日益严厉,国民环保意识增强,市场对环保型、节能型涂料需求将不断增长,工业涂料行业也应加快技术变革,调整产业结构,向水性涂料、辐射固化涂料等环保化、多功能化产品方向转变,实现新旧产能替代。
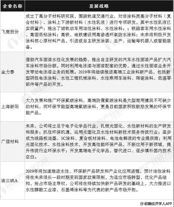
从部分工业涂料领域上市企业未来发展战略来看,水性涂料成为行业重点投资布局领域,工业涂料“油转水”成为行业趋势。
中国工业涂料行业未来发展环境分析
工业涂料企业目前主要面临产品同时化问题、技术能力不足以支撑企业发展问题、技术人员流失问题、设备老化问题等。据调查,国际大型企业基本都有自己的研究中心,而国内工业涂料企业主要以中小型企业为主,由于技术投入存在不确定性,技术成果转化为产品需要时间,并不能短期为企业带来利润,企业的设备技术升级难度较大;同时工业涂料企业还需面临来自环保问题的挑战,与之相关联的上下游企业同样需要积极转型。
环保政策的出台,为企业原有产品技术带来了挑战,同时也为开发环境友好型工业涂料企业带来了机遇。环境友好型涂料市场是新兴的涂料品种,只有在有一定的技术投入、人才储备的涂料企业才能开发出性能优异的环境友好型产品。没有一定的技术积淀,开发的产品能得到客户认可基本是空谈。因此,现阶段工业涂料行业是重新洗牌阶段,具有较强的完善的研发体系,拥有技术积淀的研发人才的企业才能在现阶段竞争中取得长足发展。

中国工业涂料行业发展机遇及挑战分析情况
从行业发展有利因素来看,除了来自经济层面的低利率、参与者现金充裕和并购市场活跃等利好因素,还有一些特定因素也在推动着行业的正向发展。随着客户需求的不断更新、汽车和航空航天等终端市场的日益增长以及全球监管环境的不断变化,很多公司都在引入创新技术。

中国工业涂料行业发展有利因素分析情况

中国工业涂料重点区域投资机会分析:西南地区
近年来中国根据“一带一路”实施政策,持续推动西部地区开发,2019年3月,中央全面深化改革委员会第七次会议审议通过了《关于新时代推进西部大开发形成新格局的指导意见》,会议明确要求,推进西部大开发形成新格局,要更加注重抓好大开放,发挥共建“一带一路”的引领带动作用。同时国内制造业不断向内陆迁移,产业区域结构调整纵深发展,北部区域从东三省(主要是长春、沈阳)向河北、北京集聚,中部区域向湖北、重庆集聚,南部区域向广东集聚。
西部开发、产业区域结构战略调整导致了西南地区工业涂料产量占比快速提升,从2015年的9.6%上升至2018年的12.3%,重庆、四川工业涂料产量迅速增长,成为涂料大省,辐射整个大西南地区。未来几年,随“一带一路”政策及西部开发政策推进,西南地区工业涂料市场仍将保持较高速度增长,可重点关注。
中国工业涂料行业发展战略分析
中国工业涂料行业经过多年的产业结构调整,多方变量交互影响后已开始显现作用于行业的发展的新趋势。
在政策法规方面,政府对企业的管理已经从一刀切式的逐步转变为精细化调整,政策法规的制定更多的倾听行业呼声并体现行业的世纪情况。细化政策制定与执行的过程中,工业涂料行业VOC环保问题成为近年来影响工业涂料行业发展的最重要因素之一。
根据2019年4月发改委发布的《产业结构调整指导目录》,目前主要鼓励水性木器、工业、船舶涂料、高固体分、无溶剂、辐射固化、功能性外墙外保温涂料中低VOCs含量的环境友好、资源节约型涂料,用于大飞机、高铁等重点领域的高性能防腐涂料生产以及单线产能3万吨/年及以上氯化法钛白粉生产。
低VOC含量的环境友好型涂料得到认可,同时,高性能的防腐涂料目前仍是工业涂料行业重点需求。随环保政策日益严厉,国民环保意识增强,市场对环保型、节能型涂料需求将不断增长,工业涂料行业也应加快技术变革,调整产业结构,向水性涂料、辐射固化涂料等环保化、多功能化产品方向转变,实现新旧产能替代。
随中国工业化进程加速,交通和航空、电子产品领域对中高端工业涂料的需求将保持增长,目前国内航空业、交通运输行业、工程机械行业对高性能防腐涂料的需求较高,而提高防腐性的需求总与提高环境友好度的需求相矛盾。开发能够同时满足这两种需求的工业涂料,也是未来行业需要重点发展方向之一。

中国工业涂料行业综合发展战略分析情况
从部分工业涂料领域上市企业未来发展战略来看,水性涂料成为行业重点投资布局领域,工业涂料“油转水”成为行业趋势。此外,目前国内工业涂料企业在高端电子领域工业涂料领域投资较少,未来将吸引更多市场关注力。

部分工业涂料领域上市企业未来发展战略分析情况




