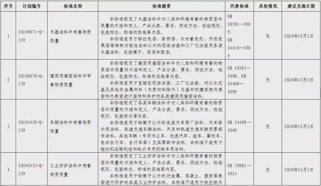
1、木器/建筑/车辆/工业防护4项涂料强制性国家标准公示
11月13日,工信部官网发布了8项化工行业强制性国家标准报批公示,其中,《木器涂料中有害物质限量》《建筑用墙面涂料中有害物质限量》《车辆涂料中有害物质限量》《工业防护涂料中有害物质限量》4项涂料行业强制性国家标准在列,该四项标准均计划于2020年12月1日起实施。

2、美国邓恩涂料获评“设计师信赖的十大品牌”
2019年11月17日,中国建筑学会室内设计分会(IID-ASC)30周年庆典在上海隆重举行。“1989-2019设计师信赖的十大品牌”是大会唯一的材料奖项,美国邓恩涂料与英国ISPRINGE睡床、图森、唯美L&D陶瓷等10大品牌获得此奖。
3、日洋装饰出展2019中国国际涂料展
11月18日-20日,第24届中国国际涂料、油墨及粘合剂展览会在上海新国际博览中心盛大举行。在本届展会上日洋携带了齐全的艺术涂装工具及高端欧式艺术涂料品牌“英尼斯特”双双精彩亮相,在博览会上向客户展示了一系列先进技术和丰富多样的产品。

4、PPG船体涂料试验显著提高船舶航行效率
PPG公司联手DNV GL船级社进行了采用DNV GL船级社开发的船体性能分析方法的研究。据了解,在各种运行工况下采用PPG防污和和污垢释放涂料测试的主要船类包括:液化天然气船、散货船、原油船和邮轮。这个研究使用的产品PPG Sigmaglide和PPG Sigma Sailadvance船体涂料,是PPG防污涂料的一部分。




