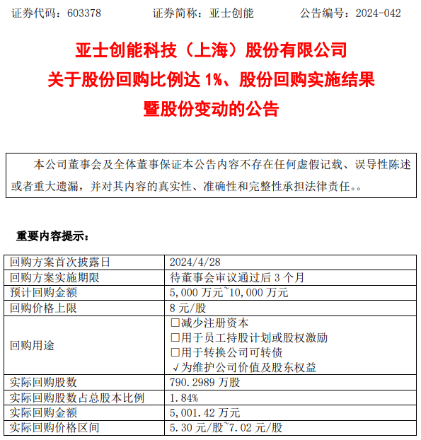
5月9日,亚士创能(603378)发布公告,5月7日完成股份回购,实际回购股数约790.2万股,回购股数占总股本比例1.84%,据悉,亚士创能此次回购于2月7日通过董事会审议,3月21日首次实施回购。回购价格在5.30元/股-7.02元/股之间,实际回购金额5001.42万元(不含交易费用)。如此大手笔地回购股份,实是亚士在外部环境复杂多变、整体行业上升减缓的背景下,为推动战略布局未来发展,而实施的“布局、理顺、出清、再起跑”计划的一环。在4月30日,亚士创能发布公告,拟出售公司及子公司名下位于上海市青浦区的两宗工业用地使用权、地上建筑物及附属设施设备等资产,该两处非生产性资产的出售价格合计将不低于7.85亿元。目前该计划虽尚无最终确定的交易方,但能够从中看出亚士为未来发展做出的准备:盘活非生产性资产以优化资产结构,强化资产流动性与运营效率。亚士集团董事长、总裁李金钟在《坚定亚士的坚定》一文中对亚士未来的战略目标及布局做出规划:多业务横向加纵向协同的业务包;以超级工厂为核心的高效业务链;面向复杂市场、复杂业务、复杂组织的数字化建设。

在发布出售上述提到的非生产性资产的公告当日,亚士创能还发布了关于设立子公司的公告:拟设立子公司亚士天际高科有限公司(暂定名,下文简称“天际高科”),投资金额不高于2亿元人民币。据公告,天际高科将依托于亚士创能现有技术研发平台,探索前沿技术,从人形机器人骨骼材料、皮肤材料、关节零部件等新材料及关键零部件技术起步,加快培育公司第二主业。从公告中可知天际高科的设立及其涉及的业务范围,是亚士创能在深耕涂料主业之外,适应当下新兴产业快速发展态势所做出的投资。这也是亚士的中长期发展战略中的一步,新材料能否成为亚士的“第二增长曲线”尚未得出结论,但从亚士目前动向中可以猜测到其整合资源着手布局的目的,未来亚士将如何“起跑”、“跑”出怎样的效果,值得我们期待。